聯系我們
Contact Us公司總機:020-8998-6280
技術熱線:020-3893-9734
技術郵箱:support@tronlong.com
銷售郵箱:sales@tronlong.com
一文解鎖OTA遠程升級方案!基于RK3562全國產平臺
2025/03/31
OTA升級簡介
在設備維護成本高、用戶體驗難提升的雙重難題下,OTA(Over-the-Air)空間下載技術的出現,無疑成為破解困境的“金鑰匙”,它是一種通過無線網絡實現設備遠程升級的技術,全程數據無損。OTA既可通過網絡下載固件進行升級,也支持下載固件到SD卡或U盤進行升級。
而且,升級固件可按需定制,既能讓設備系統全面革新,也能升級1個或多個功能模塊。憑借遠程、靈活、便捷的特性,OTA升級技術極大提升了系統維護效率與用戶體驗,在物聯網、智能設備及工業控制等領域廣泛應用,成為推動科技設備持續進化的關鍵力量。
OTA升級方案
RK3562典型應用領域
圖 1
RK3562 OTA升級演示
為了簡化描述,本文僅摘錄部分方案功能描述,詳細產品資料請掃描文末二維碼下載。
開發環境
Windows開發環境:Windows 7 64bit、Windows 10 64bit虛擬機:VMware16.2.5Linux開發環境:Ubuntu20.04.6 64bitU-Boot:U-Boot-2017.09Kernel:Linux-5.10.209硬件平臺:創龍科技RK3562工業評估板(TL3562-EVM、TL3562-MiniEVM)
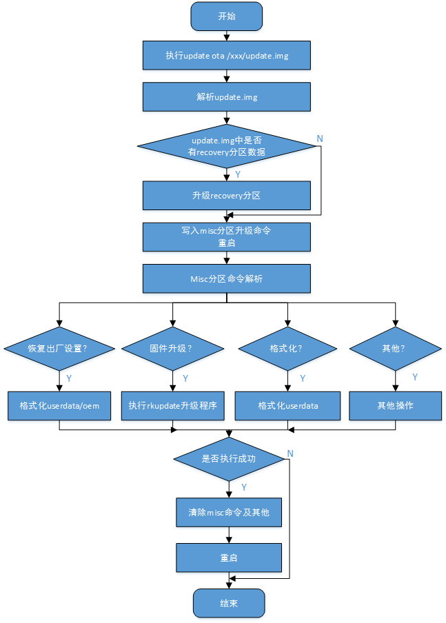
案例說明
本案例主要介紹OTA升級系統的兩種主要方式:一是通過網絡自動下載升級固件并進行系統升級;二是通過將升級固件下載至U盤后進行系統升級。
案例流程圖如下所示。
案例演示
升級固件準備
在制作升級固件update.img時,用戶可根據需要升級的分區配置,修改我司提供的Linux_Pack_Firmware下的package-file文件。備注:添加注釋符"#",則表示不升級該分區。
修改完成后保存退出,執行如下命令即可將package-file文件指定的分區鏡像打包生成update.img升級固件,生成的固件位于rockdev目錄下。
Host# ./rk3562-mkupdate.sh /home/tronlong/mkimage/output/Image
圖 4
升級Linux系統
(1)通過網絡進行升級
安裝http服務器,安裝成功后可以看到"/var/www/html"目錄下有index.html文件,然后重啟apache2服務。
Host# sudo apt-get updateHost# sudo apt-get install apache2Host# sudo /etc/init.d/apache2 restart
通過瀏覽器訪問"http://192.168.13.85/",其中192.168.13.85為PC機IP地址,顯示"It works!"表示服務器搭建成功。
在"/var/www/html"目錄下創建一個文件夾存放update.img升級固件,以source文件夾為例。將升級固件update.img拷貝至該文件夾中,通過瀏覽器訪問"http://192.168.13.85/source",其中192.168.13.85為PC機IP地址,可以看到通過客戶端訪問服務器的文件。
進入評估板文件系統,執行如下命令將update.img升級固件從http服務器端下載到評估板的"/run/media/mmcblk0p9/"目錄下,其中192.168.13.85為PC機IP地址。 Target# wget http://192.168.13.85/source/update.img -P /run/media/mmcblk0p9
執行如下命令,取消掛載/dev/mmcblk0p9分區,創建"userdata/"目錄并將"/dev/mmcblk0p9"分區掛載至"userdata/"目錄。
Target# umount /dev/mmcblk0p9Target# mkdir -p /userdataTarget# mount /dev/mmcblk0p9 /userdata執行如下命令,進入recovery模式并進行系統升級。Target# update ota /userdata/update.img
Linux系統升級完成,評估板重新啟動后將自動登錄評估板文件系統。
(1)通過USB設備進行升級
將有update.img升級固件的U盤插入評估板,執行如下命令查看掛載點。
Target# df -h
在評估板文件系統上,執行如下命令,重新配置USB類存儲設備自動掛載點。
Target# umount /dev/sda1Target# mkdir -p /udiskTarget# mount /dev/sda1 /udisk
執行如下命令,進入recovery模式并進行Linux系統升級,打印信息如下。
Target# update ota /udisk/update.img
到這里,Ubuntu系統OTA升級方案分享就結束了,想要查看更多RK3562相關的案例演示,歡迎各位工程師掃描下方二維碼下載,快來試試吧!

服務熱線