服務熱線
020-3893-9734
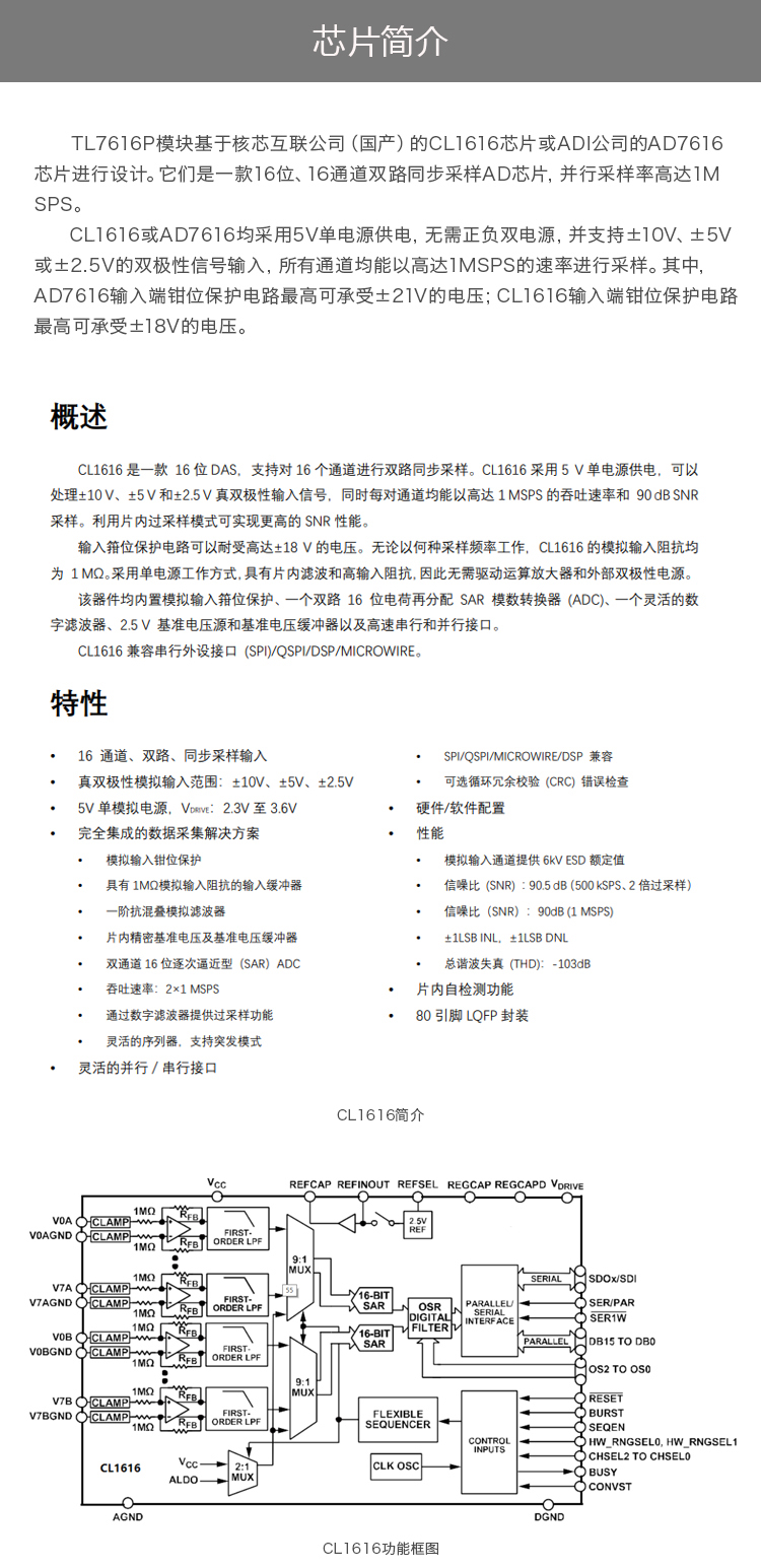
創龍首頁 >產品中心 > 拓展模塊 > AD/DA模塊 > CL1616/AD7616國產AD模塊
單位:**請選擇省份請選擇城市請選擇區域姓名:*詳細地址:*職位:*請選擇總經理/副總經理技術總監/部門經理項目經理/技術主管硬件工程師FPGA邏輯工程師DSP軟件工程師Linux驅動工程師應用軟件工程師測試驗證工程師老師學生采購工程師經銷商其他手機:*郵箱:*驗證碼:*獲取驗證碼
試用產品:*請選擇T536T507-HT153T3A40iT3FA40iFT113-iRK3588RK3588+Titan-2RK3576RK3568RK3568+Logos-2RK3562RV1126BRK3506LS2K1000LA-iDR1FMQL20SMAM62xAM62LxAM64xAM437xAM437x+Spartan-6AM335xTMS320C6678TMS320C6678+Zynq-7045-7100TMS320C6678+Kintex-7TMS320C665xTMS320C665x+Artix-7TMS320C6748TMS320C6748+Spartan-6TMS320F2837xTMS320F2837x+Spartan-6AM5728AM5728+Artix-7AM570xTMS320DM8148TMS320DM8168OMAP-L138OMAP-L138+Spartan-6i.MX 8M Plusi.MX 8M Minii.MX 6ULLXCZU7EVZynq-7045-7100Zynq-7010-7020Kintex-7Artix-7仿真工具請選擇申請用途:*請選擇已立項,評估驗證未立項,選型調研教學實驗個人學習其他
獲取到試用信息渠道: *請選擇微信公眾號微信交流群微信朋友圈創龍官網QQ交流群行業論壇行業博客他人推薦宣傳海報其他
申請留言:*
公司總機:020-8998-6280
技術熱線:020-3893-9734
技術郵箱:support@tronlong.com
銷售郵箱:sales@tronlong.com
創龍官方微信公眾號
Copyright © 2013~2025 廣州創龍電子科技有限公司 All Rights Reserved | 粵ICP備15055271號